365英国上市公司(集团)官方网站-Global Platform
首页
部门概况
新闻通知
人事招聘
师资队伍
政策法规
党建工作
办事指南
相关下载
办事指南
师资人才
人事政策
职称评审
博士后
劳动工资
社会保险
办事指南
社会保险
当前位置:
首页
>>
办事指南
>>
社会保险
>> 正文
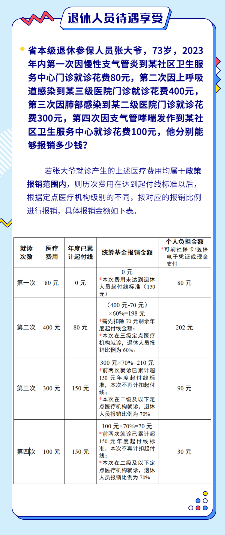
【省医保系列】关于省本级职工医保门诊共济,你想知道的都在这儿!(四)
来源:四川医保 发布者:社保中心 日期:2023年01月05日 17:40 点击数: